Параллелизм в Go: горутины, каналы и функциональность
Ещё одно важное свойство Go — многопоточность. Тут придётся немного погрузиться в историю компьютерных технологий
В 1965 году Гордон Мур, основатель Intel, сформулировал закон: каждые два года количество транзисторов на интегральной схеме будет удваиваться. Никаких научных данных или формул за ним нет — просто наблюдение. И до XXI века «закон Мура» работал исправно. Но примерно после Pentium 4 стало понятно: ещё немного, и процессоры будут нагреваться как сверхновая. Тогда производители начали делать многоядерные процессоры — тактовая частота и количество транзисторов почти не менялись, а суммарное быстродействие росло.
Чтобы использовать все возможности таких процессоров, программы надо сразу писать с расчётом на многоядерность. В Go для этого есть специальные сущности: горутины и каналы.
Горутины
Это функции, которые могут работать параллельно, то есть программа выполняет несколько строк практически одновременно. Чтобы сделать из функции горутину, надо просто написать перед ней go.
Вот как это выглядит:
Результат — практически одновременный вызов, несмотря на задержку time.Sleep (10), обеих горутин. Конечно, в небольшой программе это делать практически бессмысленно, а вот при вызове множества функций — очень даже оправдано. Экономится время и ресурсы процессора используются равномерно.
За выполнением горутин в Go следит специальная библиотека времени исполнения: она распределяет между ними ядра процессора, может ограничивать число доступных ядер. Библиотека помогает запускать огромное количество горутин — намного больше, чем позволяет операционная система, — и не требует от программиста заниматься распараллеливанием вручную.
Каналы
Это что-то вроде общего хранилища данных. Каналы передаются как аргументы горутин и помогают им общаться между собой и обмениваться данными. В каналах есть очередь и блокировка — чтобы разные горутины не смогли одновременно закинуть туда разные данные. Особенность каналов: они позволяют записывать и считывать только один тип данных. Например, int — целые числа.
Запустить на play.golang.org
Немного похоже на работу с переменными — используем оператор присваивания и сразу задаём тип данных. Но интересно, что значением канала будет его адрес в памяти (вывод второго оператора Printf).
Теперь объединим горутины и канал:
Запустить на play.golang.org
А сейчас следите за руками — будем разбирать код:
- Объявляем функцию gorutine_test с аргументом channel. Результат её работы — строка приветствия и данные из канала, мы считываем их с помощью оператора <-.
 - Функция main первым делом выводит на экран сообщение о том, что она стартовала.
 - После этого мы создаём канал channel и задаём ему тип данных string.
 - Теперь запускаем функцию gorutine_test как горутину и помещаем в неё канал channel.
 - Сейчас и main, и gorutine_test активны.
 - Теперь мы помещаем в канал имя создателя языка Go — Rob. Функция main тут же блокируется, пока gorutine_test не считает данные из канала. Заметьте, gorutine_test вызывается раньше, чем мы отправляем значение в канал, — но планировщик Go выполняет именно её.
 - После этого функция main разблокируется и выводит сообщение о том, что она закончила работу.
 
Гугл в помощь
Мы уже привыкли пользоваться Всемирной паутиной при поиске информации. Раньше приходилось брать энциклопедии, заглядывать в словари, «перелопачивать» десятки книг, звонить знакомым, но даже в этом случае истина была где-то рядом. Развиваясь, мир создал великую вещь – Интернет, где находится буквально все. Нужно только правильно задать вопрос.
Интернет относится к информационным системам, и здесь ключевое слово – «информация». Именно за ней мы обращаемся в глобальную сеть. Наш мозг постоянно впитывает в себя большое количество информации. Только задумайтесь, насколько расширились наши взгляды обо всем, и насколько Интернет помогает нам во всех делах: в работе, учебе, повседневной жизни. Наше настроение переходит на экран монитора в качестве заставок, мы делимся своими мыслями и творчеством со всем миром. При этом можно выдержать любую критику, если не указывать истинное имя. Интернет позволяет людям раскрывать себя в полной мере, обнажая самые потаенные уголки.
Но не стоит думать, что все так идеально. Основная проблема глобальной сети в том, что она способна заменить человеку настоящую жизнь. Реальное общение исчезает, а «Я-реальное» заменяется «Я-интернетным».
Так стоит ли допускать детей до свободного пользования интернетом? Может ли поисковик заменить классическое обучение?
[править] История
Данный неологизм возник ввиду большого успеха и популярности одноименной поисковой системы. Американское диалектическое общество (англ. American Dialect Society) определило его как «наиболее полезное слово 2002 года». 15 января 2006 года глагол был официально занесен в оксфордский словарь английского языка, а также в 11-е издание словаря Merriam-Webster в июле 2006. Первое письменное упоминание глагола отмечено у собственно Лэрри Пейджа. 8 июля 1998 года он писал: «Have fun and keep googling!», что можно перевести на русский язык как «Получайте удовольствие и продолжайте гуглить!»
Гуглить или учить
Что же делать родителям:
- 
Заставить своего ребенка учить уроки по учебникам, как это делали мы с вами и наблюдать тоску и уныние в глазах;
 - 
Позволить отправиться в свободное плавание по Интернету за знаниями?
 - 
Согласиться с ребенком о ненужности знаний в современном информационном обществе?
 
Бесспорно, интернет не заменит обучения, но это прекрасный помощник в сложном процессе получения знаний. Современное поколение учеников не мыслит себя без Интернета, значит, нужно использовать этот факт в образовательном процессе.
Наши дети прекрасно умеют пользоваться поисковиком, но выбрать из объема информации самую необходимую, структуризировать ее по логическим группам они не смогут самостоятельно. И здесь, несомненно, нужна помощь родителей.
Родители должны уметь использовать возможности интернета при выполнении детьми домашних заданий:
- 
Можно отпустить ребенка в «гугл пространство», после чего сверить знания по учебнику.
 - 
Можно проиллюстрировать знания учебника примерами из интернета.
 - 
Можно предложить ребенку конкретизировать знания в виде заполнения специальной таблицы. Кстати, этот метод учит логическому мышлению, но сложен и затратен по времени для родителей.
 
В любом случае, обращение к Интернету будет определенным отдыхом для ребенка, используемого по правилам смены деятельности. Главное помнить, что Интернет не может заменить обучение, а может только дополнить его.
Современная жизнь не требует от человека держать в голове всю информацию, гораздо нужнее умение находить ее при необходимости. Но далеко не всегда под рукой может быть средство поиска. К сожалению, без интернета современное поколение становится растерянным. Они часто не могут актуализировать даже имеющийся у них запас знаний.
Поиск в интернете, по своим психическим действиям, можно сравнить с операцией размышления. И тут очень полезно вспомнить знаменитого философа Конфуция: «Ученье без размышления бесполезно, но и размышление без ученья опасно».
Гугл вам в помощь!
Светлана Садова
Хорошо ли ребенку в школе
			Часто родители не знают, что происходит с ребенком, пока он в школе, нравится ли ему в классе. Пройдя этот тест, вы узнаете какие отношения у вашего ребенка с одноклассниками и нравится ли ему школьная жизнь.
			Пройти тест 
Информация из гугла
А теперь давайте проследим за схемой усвоения информации, добытой из гугла. Итак, сначала мы определяем, что нам нужно искать. Это не так просто, потому что названия того, что нужно, мы можем не знать. Начинается введение различных формулировок путем изменения порядка слов. Другими словами, мы пытаемся войти в тему.
На следующем этапе, когда тема нами определена, мы делаем обзор материала, выбирая самые свежие, короткие и доступные статьи. С первых же предложений нам ясно, что материал некачественный, написан сложным языком, неполный или слишком объемный. Приветствуется наглядность, системность и наличие схем. Итак, происходит первичное изучение материла.
Остановившись на нужной статье, мы изучаем ее, обращая внимание на основные понятия и определения. Прочитав информацию, мы на всякий случай просматриваем другие материалы, чтобы убедится в полноте найденной информации – закрепляем
Прочитав информацию, мы на всякий случай просматриваем другие материалы, чтобы убедится в полноте найденной информации – закрепляем.
Остается только использовать информацию по назначению – актуализировать.
Очевидно, что в случае «гугления» сохраняется структура изучения материала. Разница с обычным школьным уроком в том, что ребенок совершает ряд активных действий, ему это интересно и нет страха в плохой оценке. Самостоятельный поиск информации подчиняется другим наречиям: интересно и активно.
«Жесть» – что кроется за простым запросом?

Оценить Google-страшилки можно даже по такому простому запросу, как «жесть». Вроде как это слово указывает на то, что пользователь ищет абсолютно любой кадр с изображением листа стали. Но для поисковика это сигнал, что можно показать всё самое жуткое и отвратительное. Обобщенные запросы – вообще не то, с чем стоит экспериментировать, если вы не настроены любоваться иллюстрациями к болезням, расчлененными телами и подобными мерзостями.
Некоторые люди получают удовольствие от просмотра таких картинок, но стоит признать – это ненормально. У обычного человека иллюстрации к слову «жесть» вызовут только испорченное настроение или чувство угнетения.
Фурнье. Внимание, нельзя гуглить: жесть!

В самые ужасные Google-запросы попал и французский футболист, который также успел побыть тренером «Олимпика». Если говорить серьезно, Юбер Фурнье не имеет никакого отношения к шок-контенту.
Просто ему «повезло» оказаться однофамильцем выдающегося французского врача. Тот, в свою очередь, в далеком 1883 году описал страшное заболевание, случаи которого все еще нередко встречаются. Речь идет о гангрене мошонки, которая стремительно распространяется в организме. Последствия, как и само течение заболевания, просто ужасны. Как вы понимаете, выглядит все это тоже, мягко говоря, не очень эстетично.
То ли заболевания интереснее для людей, чем футбольные успехи, то ли Google просто любит шокировать своих пользователей, но по запросу «фурнье» вы увидите вовсе не кадры с Юбером.
Ребенок принес в класс череп дохлой крысы…
И вот тут мы выходим на уровень понимания того, что искусство задавания вопросов едва ли не важнее механического запоминания ответов. Задавая вопрос, ребёнок раскрывается для получения ответа. А умеем ли мы работать с детскими вопросами? И умеем ли сделать так, чтобы наша учебная программа вырастала из этих детских, насущных, важных вопросов?
Моя любимая история на эту тему — это история про череп дохлой крысы, рассказанная Рустамом Курбатовым.
Эта история, казалось бы, совсем не про Google. Но она про то, как живая жизнь врывается на урок в обычной школе. Google сегодня для ребенка — это такая же живая жизнь, как и череп дохлой крысы — столь же эпатирующий и столь же плодотворный.
«Череп дохлой крысы» всё равно уже лежит в портфеле вашего ученика. И что он с ним будет делать — пугать девчонок на перемене, издеваться над малышами или изучать на уроке как наглядное пособие — зависит, в частности, и от учителя.Я, конечно же, под «черепом» имею в виду смартфон и, шире, интернет. Ибо сегодняшние дети убегают не на улицу, они убегают туда, в Сеть, в телефон, в игры. Впрочем, иногда мы их сами туда толкаем. Вот что пишет самый главный наш «Знаток» Александр Друзь:
Вот это, пожалуй, самое важное: «погуглите вместе с ребенком». Только вместе можно сформировать культуру задавания вопросов. Да и вообще всё лучше делать вместе. . Приведу ещё одну цитату от неожиданного (для меня) союзника — священника Вениамина Райникова, руководителя информационного отдела Екатеринбургской епархии
Приведу ещё одну цитату от неожиданного (для меня) союзника — священника Вениамина Райникова, руководителя информационного отдела Екатеринбургской епархии.
И закончить хочется цитатой из Бориса Ярмахова, который на днях опубликовал великолепный пост на «Образовательной Галактике», в котором писал:
Постельные клопы

На первый взгляд, почему бы и не загуглить? Клопы. Ничего выдающегося или очень страшного. Но если ты ещё хочешь когда-нибудь уснуть, то лучше воздержись от подобного действия. Если ты вдруг переживаешь, что они у тебя завелись в большом количестве, то не переживай: ты это обязательно заметишь. А если ты еще и мнительный человек, то ради себя и своего же спокойствия воздержись от этого действия. Если иногда закрадываются сомнения, чаще меняй белье, сам мойся, содержи квартиру в чистоте — в общем, стандартный набор правил для стандартной жизни стандартного человека, ничего сверхъестественного. Но если у тебя будет в жизни такая установка, что тебе можно загуглить одну вещь из этого списка, лучше выбирай клопов: это самое безопасное в этой подборке.
Роды

Их можно посмотреть, если ты всё на свете уже пересмотрел по 2 раза. Действительно, зачем это кому-то нужно? Сейчас рассуждение о нормальных людях — извращенцы или особо заинтересованные и непосредственные участники смотрят это по понятным причинам. Но если ты вдруг сидел воскресным вечером и от скуки не знал, чем себя занять, как развлечь, то женские роды — это явно не то зрелище, которое стоит смотреть, посмотри лучше кино. Даже в фильмах это выглядит очень тяжело и напряженно — ты только представь, что там происходит на самом деле в жизни. Женщинам такое смотреть тоже не рекомендуется, потому что, если бы это показывали всем женщинами, детей рождалось бы куда меньше с каждым годом. Понимать, что это тяжело, — одно, а вот рожать — другое. Ещё ходят слухи, что все парни, которые посмотрели женские роды, стали геями. Так что удачных выходных!
Какие типы данных есть в Go
Go — язык со строгой статической типизацией, то есть каждая переменная имеет свой тип и менять его нельзя. Сравним с PHP:
В примере мы изменили тип данных на лету и даже провели математические операции над строкой и целым числом. В языке Go это невозможно — если переменная объявлена как целое число, такой она и останется на протяжении всей программы, можно менять только её значение. А если попытаемся положить в неё данные другого типа — модуль проверки Go подскажет, что у нас ошибка.
В языке есть 11 типов целых чисел. Они различаются количеством бит, спецификой (например, есть отдельный тип byte для двоичных чисел) и контекстом (например, uintptr для работы с внешним кодом). Кроме того, есть числа с плавающей точкой, комплексные числа, булевы числа, строки и три типа чисел с неограниченной точностью, которые могут принимать любое значение и ограничены только объёмом памяти компьютера.
Переменные в Go объявляются в стиле Паскаля — через оператор var, а само объявление можно совмещать с присваиванием:
Оператор присваивания в Go — знак «равно»:
Гугл в помощь
Интернет относится к информационным системам, и здесь ключевое слово – «информация». Именно за ней мы обращаемся в глобальную сеть. Наш мозг постоянно впитывает в себя большое количество информации. Только задумайтесь, насколько расширились наши взгляды обо всем, и насколько Интернет помогает нам во всех делах: в работе, учебе, повседневной жизни. Наше настроение переходит на экран монитора в качестве заставок, мы делимся своими мыслями и творчеством со всем миром. При этом можно выдержать любую критику, если не указывать истинное имя.
 Интернет позволяет людям раскрывать себя в полной мере, обнажая самые потаенные уголки.
Но не стоит думать, что все так идеально. Основная проблема глобальной сети в том, что она способна заменить человеку настоящую жизнь. Реальное общение исчезает, а «Я-реальное» заменяется «Я-интернетным».
Так стоит ли допускать детей до свободного пользования интернетом? Может ли поисковик заменить классическое обучение?
Твои симптомы

Если ты начнешь их искать, то с вероятностью 100 % там будет рак, даже если ты гуглил насморк. Правда в том, что большую часть этих статей пишут далеко не врачи — врачи лечат людей в больницах, а не пишут журналы. Кроме того, это всё пишут копирайтеры, переписывая друг за другом, поэтому в конечном счете теряется изначальный смысл (если он, конечно, там был).
Людям платят деньги, они набирают символы, а отчего там колит у тебя в боку — уже мало кого волнует. После прочтения всех этих статей тебе станет только хуже — вряд ли ты прочитаешь статью, которая сможет исцелить тебя. Единственное, что ты можешь загуглить уместного на эту тему, — так это ближайшие медицинские заведения, чтобы туда пойти и уже там спросить у человека со специальным образованием, о чем говорят твои симптомы.
Что-либо незаконное
Хотелось бы верить, что ты и сам бы не хотел этого делать
Совсем неважно, что это — какой-то из видов порнографии или как сделать бомбу своими руками, — уж будь уверен: силовые структуры не оставят это просто так. Если ты думаешь, что большой брат не следит за тобой, то ты сильно ошибаешься
Клепать мемы и не бояться наказания — это одно
Вряд ли бы кто-то стал обращать на это должное внимание. Но вот если ты собираешься нести угрозу обществу или, не дай бог, задумываешь какую-нибудь пакость с применением тротила и динамита, то с большой вероятностью к тебе придут
То же самое касается и наркотиков, а уж тем более их производства, так как службы безопасности и контроля за этими всеми делами всегда отслеживают подобные вещи. Поэтому, если есть возможность не гуглить про наркоту, лучше не гуглить. Да и употреблять тоже. Но дело твоё, конечно.
Так в чём же проблема «гугления» на уроке? Чего боятся учителя?
Очень просто. Они боятся иллюзии знания. Дело в том, что мы привыкли к тому, что знания сначала «усваиваются», откладываясь в головах у ученика. И только потом, когда поступит соответствующее задание, начинают работать. В случае же с доступностью знаний на внешнем хранилище, «знания» начинают «усваиваться» только в момент получения этого задания.
Хорошо это или плохо? Давайте попробуем немного отойти от проблемы и поразмышлять о процессе творчества вообще (ведь учеба — это несомненно процесс творческий, не правда ли?).
Что мы видим? Творческий процесс происходит постоянно, постоянно в голове прокручиваются факты, образы, данные. Но для того, чтобы они «прокручивались в голове», они там уже должны быть? С другой стороны, с какой стати все эти «факты, образы и данные» будут прокручиваться в голове? Наоборот, они будут лежать в голове пассивным грузом до тех пор, пока не поступит задача, которая способна этот груз всколыхнуть. Да, это в лучшем случае. В худшем — они будут забыты на следующий день после лекции. И будут судорожно вспоминаться в момент решения этой самой задачи.
Но ведь это и есть та самая ситуация, когда, получив задачу, ученики начинают «гуглить» её решение на уроке! Здорово, если у них в головах уже есть к этому времени нечто, на чём, как на фундаменте, можно строить дерево поиска решения. Если же нет, то настоящий процесс обучения только начинается…
И тут очень важно, чтобы задачи ставились не на проверку знаний, а на поиск решения. Как это сделать?Простой пример
В самом начале статьи я привел в качестве простого вопроса «Какова длина Нила с притоками?». Признаюсь, я специально не придумывал его, написав первое, что пришло в голову. Но вопрос оказался крайне интересным.
Почему Google, давая ссылку на русскую Википедию, цифровые данные берет с английской?
На скриншоте видно, что Google, ссылаясь на Википедию (как он часто это делает), указывает нам длину в 6 853 км. Однако, если мы откроем русскую Википедию, то там указана длина 6 852 км. Один километр — это, конечно, ничто, но почему-то эта разница есть. Откуда она взялась? Почему Google, давая ссылку на русскую Википедию, цифровые данные берет с английской? А есть ли вообще точные данные по длине Нила? И с какой точностью его можно измерить? Сколько возможностей для ученического расследования!
Оставляю читателям самим разобрать эту историю, она сама по себе очень любопытна, но уводит нас от темы.Впрочем, я не случайно привёл это отступление. Оно показывает, как из рутинного вопроса можно построить проблемное исследование, которое может дать ученику не просто сумму зазубренных фактов, но знание, пропущенное через проблему, через мучительные поиски, а потому — не улетучивающееся на следующий день после экзамена.
Вернемся к основному вопросу статьи: «Что нужно знать наизусть, чтобы остальное найти в интернете?» И вдруг оказывается, что не так уже и мало.
Чтобы задать грамотный запрос, нужно знать половину ответа. А чтобы из вороха мусора, который в ответ выдаст поисковик, выудить правильный ответ, нужно знать вторую половину ответа.
Это, конечно, шутка. Но в каждой шутке есть только доля шутки. Главная цель образования — это именно заложить такой фундамент, чтобы человек не только знал, как «гуглить», но и умел оценить полученное, и принять правильное решение.
В свете этого расскажу небольшую историю. Недавно по нашим СМИ прошла новость о том, что в Великобритании ученикам при ответе на экзамене позволят пользоваться интернетом. Новость, как водится, вызвала многочисленные дискуссии как среди специалистов, так и среди «обычных пользователей». Процитирую одну, как мне показалось, весьма симптоматичную реплику:
Рассуждения про «фальшивые данные в поиске», конечно, смешны. Но, строго говоря, умение отличить фальшивые данные от настоящих и умение принимать решения на основе этих настоящих данных — едва ли не главное умение человека эпохи цифровых медиа.
[править] Примечания
- Встречается запись и со строчной буквы, и с прописной то есть «google» и «Google».
 - «Гуглить» стало словом десятилетия
 - Burns, Enid (19 июня )10 Лучших Поисковых Систем, Апрель 2007.SearchEngineWatch.com.(англ.)
 - Слова года. 2002. American Dialect Society (13 января )(англ.)
 - Bylund, Anders. To Google or Not to Google.The Motley Fool.(англ.) 5 июля .
 - Harris, Scott D.«Dictionary adds verb: to google.» San Jose Mercury News.(англ.) 7 июля
 - Пейдж, Лэрри (8 июля 1998).Google Search Engine: New Features Google Friends Mailing List (англ.)
 - McFedries, Paul (23 февраля 2003)Google trademark concerns American Dialect Society Mailing List.(англ.)
 - Duffy, Jonathan.Google calls in the ‘language police’. BBC News.(англ.) 20 июня 2003.
 - Frank Ahrens.So Google Is No Brand X, but What Is ‘Genericide’? Washington Post(англ.), 5 августа .
 - Noon, Chris.Brin, Page See ‘Google’ Take Its Place In Dictionary Forbes(англ.). 6 июля 2006.
 - Krantz, Michael (25 октября 2006).Do you «Google»? The Official Google Blog(англ.).
 - Словом десятиріччя визнане дієслово «гуглити» osvita.ua
 - См. , , , .
 
| Гуглить относится к теме «Google» | |||||||||||||
  | 
Что ещё есть в Go: возможности для программистов
Удобные фишки языка Go по достоинству оценят программисты: он сделан так, чтобы разработчики занимались архитектурой и логикой, а не сбором мусора, созданием документации и отслеживанием устаревших синтаксических конструкций. Go прост в использовании и хорош именно тем, что выполнение всех рутинных операций перенесли с программиста на встроенные инструменты. Перефразируя знаменитое Rule34, можно сказать: «Если это кому-то необходимо, то в Go для этого уже есть свой инструмент. Без исключений».
Автоматическое управление памятью и сборщик мусора. Помните, Go — быстрый, как C или C++, но писать программы на нём гораздо проще. В языках C и C++ приходится вручную управлять памятью, всегда помнить, что мы в неё поместили и когда лишние данные из памяти можно удалить. В Golang программисту не приходится об этом думать — компилятор позаботится, чтобы всё было отлично.
Синтаксический сахар. Это удобные синтаксические послабления, которые делают работу программиста быстрее. Например, формально в Go некоторые операции (if, for) должны заканчиваться точкой с запятой, но на деле компилятор сам способен расставить точки с запятыми в нужных местах.
Автоматическое форматирование программ. Golang сам расставляет отступы и выравнивает элементы по колонкам с помощью команды gofmt
Но важно использовать только табуляцию для отбивки строк — пробелы в начале строки gofmt не поймёт. Вот такой код:
Автоматическое создание документации. Команда godoc найдёт все комментарии и сделает из них мануал к программе.
Отслеживание устаревших конструкций. Для этого даже есть свой инструмент — gofix сканирует код и отмечает синтаксические конструкции, которые устарели в процессе развития языка.
Инструменты тестирования. В Go включено множество инструментов тестирования. Например, typecheck проверяет соответствие типов в коде, golint дает рекомендации на основе официальной документации — Effective Go и CodeReviewComments, gosimple упрощает сложные синтаксические конструкции, а gas находит уязвимости — SQL-инъекции, небезопасные хэш-функции и тому подобное. Есть даже утилита для поиска мёртвого кода, который написан, но не используется.
Отслеживание состояния гонки
Для работы с многопоточными системами очень важно выполнять функции в правильном порядке, чтобы не перепутать данные, потому что состояние гонки — очень коварная ошибка. Она может возникать случайным образом, из-за этого локализовать её почти невозможно
Golang изначально спроектирован так, чтобы свести такие ошибки к минимуму. А если что-то и проскочит — есть дополнительные инструменты для проверки кода на состояние гонки. Чтобы включить детектор гонки, надо добавить флаг —race — на этапе компилирования, сборки, тестирования или установки пакета.
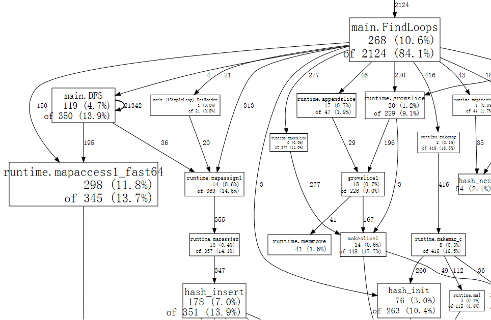
Профилирование. В языке Go есть пакет pprof и консольная утилита go tool pprof. Профайлер pprof исследует, какие фрагменты кода выполняются слишком долго, где программа ест много памяти или чересчур нагружает процессор. Результат его работы — текстовый отчёт, профайл. Чтобы визуализировать профайл и построить из него схему, надо установить утилиту graphviz.

Результат работы утилиты graphviz из официального блога Golang
«Кластерные» — запрос, который не стоит вводить

Вы не знаете, что значат слова «кластерные отверстия» и «трипофобия»? Никогда не гуглите это! Оба термина пересекаются. Точнее, последний обозначает фобию перед как раз таки кластерными отверстиями, их массовыми скоплениями. Особенно отвратительно они выглядят на человеческой коже. «Дырочки» на растениях пугают, наверное, только владельцев такой странной фобии.
Название странному психическому отклонению дали всего 12 лет назад, а современная наука все еще не признала его официально. Однако мало кто абсолютно равнодушно смотрит на круглые дырочки, которые напоминают то ли симптом болезни, то ли паразитов. В обычной жизни кластерные отверстия встречаются в виде пузырьков в тесте или в семенах лотоса.
Ради любопытства вы, конечно, можете ввести данный запрос. Но вдруг вы станете одним из обладателей трипофобии?
Как показывает практика, призыв «Никогда не гуглите это!» только раззадоривает и разжигает любопытство. Что же, дело ваше, но мы предупредили! Тогда напоследок стоит уточнить: все «пугающие» запросы раскроются «во всей красе» только во вкладке «изображения». И обязательно уберите детей от экрана!
«Перламутровые» – речь идет о пуговицах?

Что может такого особенного быть в слове «перламутровые», что нельзя гуглить его даже из-за очень сильного чувства любопытства? У многих даже могут всплыть воспоминания про «точной такой же халатик, но с перламутровыми пуговицами».
К сожалению, культовый фильм «Бриллиантовая рука» тут ни при чем. И снова дело в заболевании. Перламутровые папулы – это уже не такой опасный медицинский случай, как описанная выше гангрена. Их даже не считают ЗППП, а скорее эстетическим изъяном. Но выглядит он более чем жутко!
Почему Google выдает в первую очередь безобразные кадры, а не иллюстрацию к оттенку или какие-то вещи? Возможно, дело в довольно своеобразном чувстве юмора. А может, в том, что шутка про опасный запрос «перламутровые» долго муссировалась в интернете некоторое время назад.
Что в итоге
Go — мощный, изящный и современный язык программирования, по скорости сравнимый с C и C++, а по простоте создания кода — с Python. Освоить его может даже новичок. У Golang простая, лаконичная документация и дружелюбное сообщество, где всегда можно задать вопрос, — опытный программист быстро выучит его как второй язык. Перспективы вполне серьёзные, на долгое время: язык поддерживается Google, но живёт как самостоятельный свободный проект с открытыми исходниками.
Можно сэкономить время и пойти на специальные курсы. В Skillbox есть годовая программа по Go: под руководством опытных менторов вы изучите язык и все детали его применения. А в качестве дипломного проекта создадите демона — сетевого и многопоточного.



















































Программу зафиксировал моно м71_43709_008(9пл.) номер программы неотправляеться ,будим гуглить.